Mari kita simak lebih lanjut. Setelah saya bahas mengenai skema rangkaian lampu peak mixer per channel sekarang giliran cara penyambungannya atau koneksi rangkaian lampu peak ini pada mixer rakitan.
Mixer Audio 6 Channel Sound System Audio
Contoh membuat mixer rakitan. Sebagai jawaban rekan kita yang ingin membuat atau merangkai mixer sendiri saya buatkan posting cara merakit mixer audio sound system yang paling mudah dan sederhana. Mixer roti rakitan. Merupakan tipe yang paling umum dan laris karena sangat. Hal ini akan membuat ground input tidak bisa langsung mengambil dari ground dengan penahan r 10 ohm. Memanfaatkan mesin ini hasil adonan lebih rapi dengan ketebalan presisi. Mesin ini mampu membuat adonan hingga kalis.
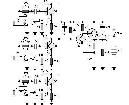
Maka dari itu saya ingin shering mengenai bagaimana menangani mixer rakitan dengan hasil akhir dengan gangguan dengung dan nois. Dari kebanyakan mixer yang beredar di pasaran rata rata menggunakan op amp. Cara lain yang bisa dilakukan untuk memodifikasi power amplifier rakitan adalah dengan menggunakan minimal 2 buah rail transistor final dalam artian 1 rail 1 pasang yang juga akan berfungsi untuk membantu mengurangi panas serta untuk meringankan kerja dari transistor. Mixer roti sendiri terbagi menjadi tiga berdasarkan cara kerjanya yaitu spiral beater dan whip. Rangkaian audio mixer audio mixer adalah suatu perangkat elektronik yang berfungsi sebagai pencampur dari beberapa input audio menjadi satu keluaran audio. Seperti contoh kulit pastel adonan mie kulit kue kulit roti kulit mupia hingga adonan pizza.
Cara memasang echo pada mixer rakitan hallo kawan jumpa lagi di blog saya inisemoga dalam keadaan sehat yadalam kesempatan kali ini saya akan mencoba menulis tentang bagaimana cara memasang echo pada mixer rakitan waktu yang lalu saya pernah membahas tentang permasalahan yang di hadapi dalam merakit sebuah mixeryaitu seperti timbul suara dengung dan suara pecah sehingga membuat tidak. Sebenarnya sudah banyak yang membahas masalah ini tapi tidak fokus pada bagaimana cara merakitnya atau cara penyambungan koneksi kabel didalam mixer itu sendiri. Ini juga adalah ide dari pertanyaan lewat koment blog dan g dari rekan rekan yang sudah lama saya janjikan untuk membuatkan rangkaian lampu peak mixer ini beserta cara pemasangannya. Untuk suara yang loyo maka anda harus menggunakan pre amp dengan sinyal akan bekerja 2 kali. Perangkat audio mixer sangat berperan penting untuk menghasilkan suara dari sumber input kemudian masuk ke penguat audio lainya nah apabila dari mixer sudah menglami gangguan maka akan semakin diperkuat gangguan pun semakin besar. Mesin mixer tersebut dapat menghasilkan adonan yang kalis atau biasa disebut gluten.
Selain itu untuk mendapatkan suara bas yang sesuai keinginan sebaiknya gunakan speaker untuk. Hal ini juga bisa dilakukan untuk power amplifier rakitan terbaik agar suara yang dikeluarkan jernih tanpa gangguan dengung. Audio mixer ini terdiri dari beberapa bagian yaitu pre amp tone control dan adder. Pengaduk spiral untuk adonan mengaduk adonan roti berat dan besar agar kalis. Cara membuat mixer roti rakitan dipostkan pada. Contoh power amplifier rakitan.

















