Contoh sop perusahaan sop atau standar operasional prosedur adalah dokumen petunjuk pelaksanaan suatu kegiatan atau pekerjaan agar mencapai hasil yang optimalsop dibuat untuk menertibkan dan menstandarisasi suatu kegiatan atau proses pekerjaan. Kegiatan konstruksi merupakan unsur penting dalam pembangunan.
Sop Pekerjaan Konstruksi
Contoh sop pekerjaan konstruksi pdf. Perusahaan tidak mengerjakan sendiri semua pekerjaan. Sop opname pekerjaan proyek 7. Discover everything scribd has to offer including books and audiobooks from major publishers. 28082019 pada 1633. Untuk itu kegiatan konstruksi. Sop konsultan perencana terlaksananya pekerjaan proyek pembangunan konstruksi dapat berjalan dengan baik diperlukan konsultan perencana yang baik pula dalam menghasilkan setiap detail perencanaan bangunan.
Kementerian pekerjaan umum direktorat jenderal bina marga standar prosedur pelaksanaan sop pelaksanaan smk3 konstruksi level 2 no. Djbmsmmpp20 tgl berlaku. 19 juli 2012 hal. Sop laporan prestasi pekerjaan proyek 8. Dalam melaksanakan kegiatan konstruksi menimbulkan berbagai dampak yang tidak diinginkan antara lain yang menyangkut aspek keselamatan kerja dan lingkungan. Sop penagihan pembayaran proyek 12.
Sop kontraktor adalah dokumen tertulis yang terdiri dari prosedur prosedur kerja untuk mengatur akivitas kontraktor atau partner perusahaan. Sertifikat personel memuat sertifikat personel yang ikut dalam pengawasan pelaksanaan pekerjaan konstruksi pada tabel 5. Beberapa pekerjaan diserahkan kepada perusahaan kontraktor dan sub kontraktor eksternal. Sop pekerjaan konstruksi 1. Tabel 5 contoh daftar personel pengawasan pelaksana pekerjaan konstruksi no jabatan jumlah personel nama personel 1 ahli k3 konstruksipetugas keselamatan konstruksi 2 ahli teknik terkait ahli teknik sesuai bidangnya b. Much more than documents.
Photography videography bantu sharee juga dong min. Sop laporan pajak jasa konstruksi. Sop petty cash proyek kas kecil 10. Sop pembayaran upah tenaga kerja proyek 11. Sop karyawan perusahaan tentang covid 19 dong. Apa ada contoh sop untuk production.
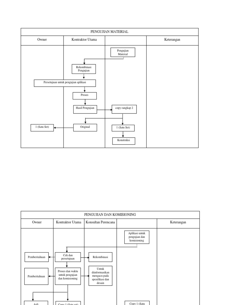
Contoh sop pekerjaan konstruksi by goesmanb. Adakah contoh sop pekerjaan tower share juga dong salam. Selain itu dalam hal spesifikasi bangunan juga dijelaskan dengan. Lingkup pekerjaan membuat rencana kerja yang berisi metode kerja komposisi campuran jadwal pelaksanaan lokasi sumber merk material peralatan yang digunakan laboratorium dan hal lain lain yang diperlukan untuk kesempurnaa rencana kerja ini. Misalnya gambar kontrak yang jelas tanpa adanya pertentangan perbedaan antar gambar rencana dengan kondisi dilapangan. Pekerjaan design dan pengujian beton 1.
Sop pengukuran ulang lapangan 13. 24032020 pada 1957. Sop serah terima pekerjaan 14. Pada umumnya sop berisi informasi tentang jenis kegiatan tujuan manfaat waktu pelaksanaan hingga langkah langkah kerja yang harus dilakukan. Sop penyusunan laporan keuangan kontruksi 9.













